协会
活动
服务
热门
标准
科技
党建
机构
猪业分会 | 牛业分会
羊业分会 | 兔业分会
鹿业分会 | 骆驼分会
驴业分会 | 鸽业分会
草业分会 | 畜牧工程
毛皮动物 | 智能畜牧
信息分会 | 生物工业
环保分会 | 物流分会
鹌鹑分会 | 蜂业分会
宠物工业 | 白羽肉鸡
黄羽肉鸡 | 水禽分会
蛋鸡分会 |
畜博会
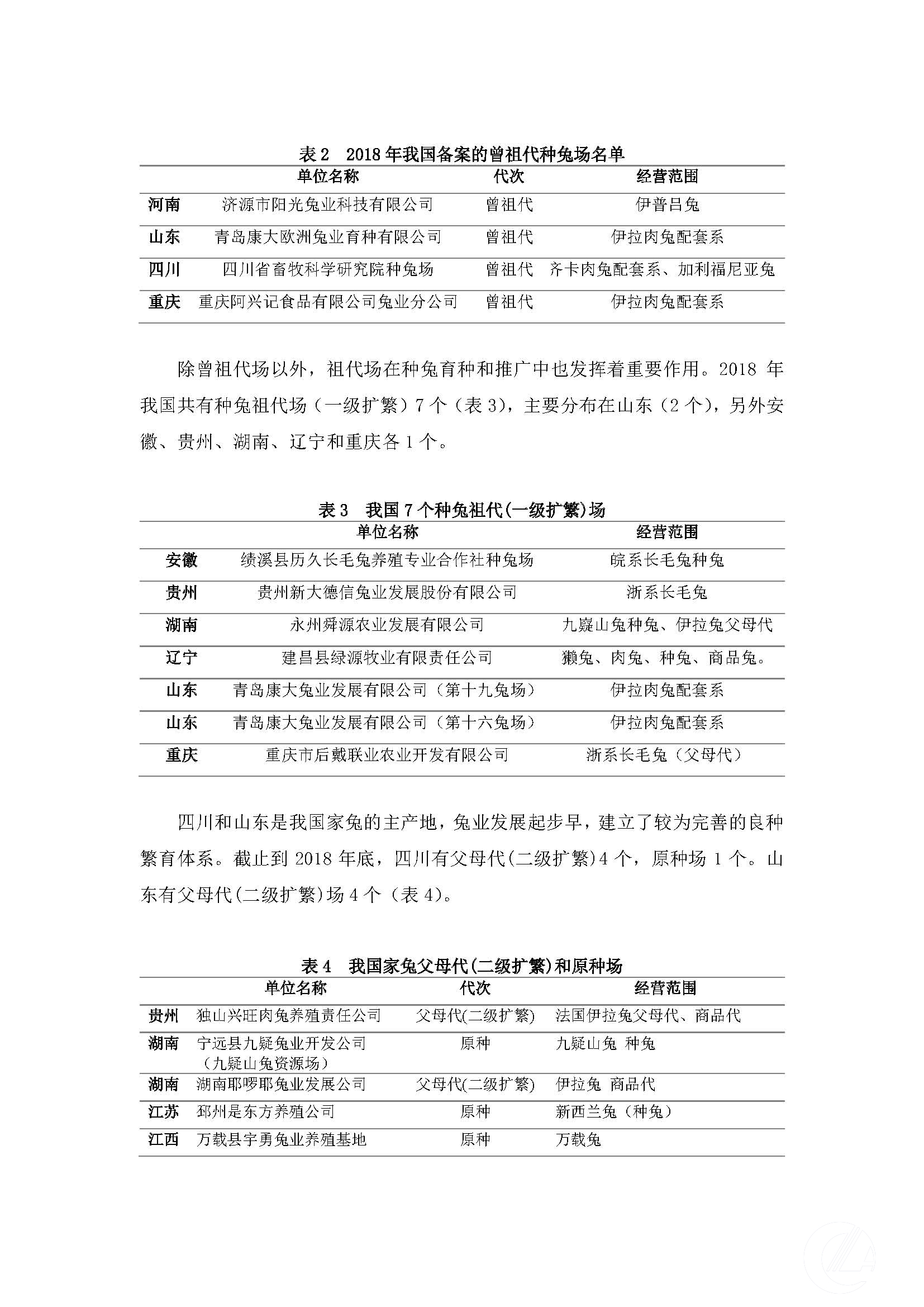
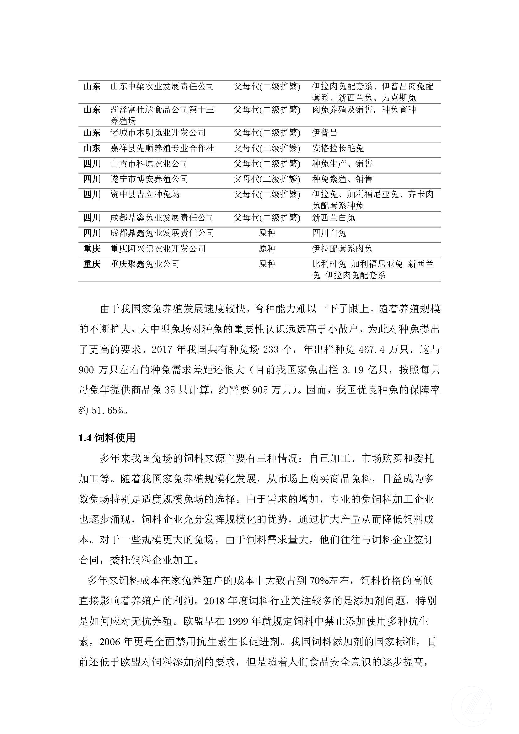
“十三五”以来中国兔工业开展报告(2016-2019)
原揭晓日期::2022-04-11
泉源::兔业分会
作者::颉国忠
地点:北京市西城区西直门外大街112号阳光大厦306室
微信公众号二维码